目次 第T部 第U部 第V部 第W部 第X部 付録

前のページに戻る 次のページへ進む


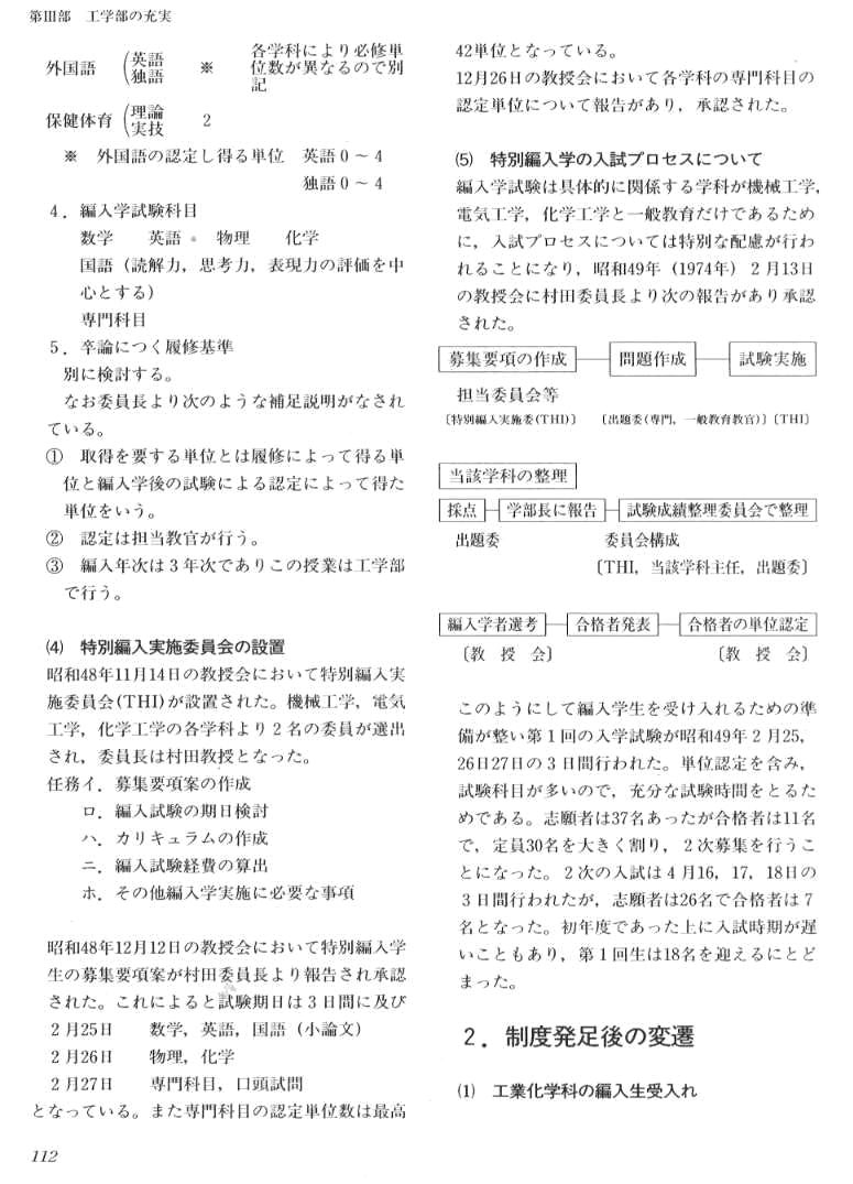
前のページに戻る 次のページへ進む

東京農工大学工学部百年史

112ページ